电压跟随器是电子学中最简单但最实用的运放电路之一。它输出电压与输入(Vout ≈ Vin)非常匹配,但负载驱动能力远超预期。通过结合极高的输入阻抗和低输出阻抗,它防止信号加载,并保持测量、传感器和音频系统中敏感源的稳定。

电压随随器概述
电压跟随器是一种运放电路,输出电压几乎等于输入电压(Vout ≈ Vin)。它也被称为一增益缓冲器,因为它的电压增益约为1,意味着它不会放大信号。
其主要作用是缓冲和隔离:通过结合极高输入阻抗和低输出阻抗,防止一个电路级影响另一个级。这能保持原始信号稳定,减少负载问题,尤其是在信号微弱或敏感时。电压跟随器保持相同的电压水平,但允许负载从运算放大器电源抽取电流,而非信号源。
电压跟随器工作原理
电压跟随器利用负反馈强制输出与输入匹配。
• Vin输入非反相(+)
• 运算放大器输入电流极少,因此输入源保持稳定
• 运算放大器比较(+)和(–)输入
• 任何微小的差异都会使运算放大器输出移动
• Vout直接反馈到反相(–)输入端
这会产生强烈的负反馈
输出会自动修正:如果Vout过低,它会上升;如果Vout过高,它会下降
电路稳定时:
V– ≈ V+,因此 Vout ≈ Vin
由于输出阻抗较低,电压跟随器能比原始信号源更有效地驱动负载。
电压跟随运算放大器配置

最常见的电压跟随器采用非反相单位增益配置。
基本连接
• Vin连接到非反相(+)输入端
• Vout 直接连接到反相(–)输入端
• 无需增益设置电阻
电源
• 双电源(例如:+15 V和–15 V),或
• 单电源(例如:5 V 或 3.3 V),只要:输入保持在运放的共模输入范围内,输出保持在允许的输出摆幅范围内,且如果信号必须低于接地,则采用适当的偏置
理想输出与实输出
理想情况下:
Vout = Vin
在真实电路中:
• Vout与Vin非常接近,因为运放具有非常高的开环增益。
跟随器会自我调整,直到输入差非常小。
推荐的现代运算放大器选项
不要只根据“流行名称”来选择运放,而是根据电源电压、精度需求和负载条件来选择运放:
• 通用型(低成本,常见选择):LM358、LM324
适合基本缓冲,但不适合轨道对轨道输出,输入范围通常无法达到正轨。因此,靠近供给限制的信号可能会提前削减。
• 轨对轨输入输出(3.3 V / 5 V系统最佳):MCP6001/MCP6002,TLV9001,OPA344
当信号必须靠近接地或供电轨道时,效果最佳。
• 精度/低偏移(更好的直流精度):OPA197,OPA333(自动归零),MCP6V01
当小误差很重要时(传感器和测量电路)推荐使用。
• 音频友好型(低失真,干净缓冲):OPA2134,NE5532
在音频级中很常见,但NE5532通常最适合双电源(例如:±12V或±15V)。使用前务必确认输入/输出的摆动和供电需求。
电压跟随器特性
| 特征 | 描述 |
|---|---|
| 统一增益(≈ 1) | 缓冲信号而不增加或降低其电压水平 |
| 非常高的输入阻抗 | 从源头抽取极少电流,防止负载 |
| 低输出阻抗 | 帮助驱动负载,并在不断变化的负载条件下保持输出稳定 |
| 有限输出电流 | 重负载可能导致电压降、失真或过热 |
| 运算放大器依赖带宽 | 如果带宽太低,高频信号可能会减弱或失真 |
| 运算放大器依赖的斜率 | 如果斜率受限,快速信号可能会显得圆润或延迟 |
| 噪声和偏移存在 | 在低层次或精密应用中引起小误差 |
| 良好的线性(在限制范围内) | 在安全范围内作时,输出紧随输入 |
电压跟随器的常见应用

• 音频系统:用于音频级间,防止下一个电路“加载”源,有助于保持音量、音色和信号清晰度的一致性。

• 传感器接口:缓冲弱的传感器输出,使信号在进入滤波器、放大器或微控制器/ADC输入电路前保持稳定。

• 测量与测试设备:有助于减少仪表或探头的负载效应,提高测量精度,防止被测电路受到干扰。

• 数据采集系统:在采样前稳定传感器或模拟信号,确保读数更平滑,ADC转换和处理结果更可靠。

• 工业和汽车电路:用于调节和稳定模拟信号(如温度、压力、节气门或位置传感器输出),在控制单元监控或反馈环路前,帮助防止噪声和负载影响系统性能。
电压从耦器的优缺点
优点
• 电路级间的强隔离
• 保持电压电平和波形
• 转换阻抗以提升负载驱动
• 允许更多可用的输出电流(在运算放大器限制内)
• 设计非常简单
• 适用于许多模拟系统
• 帮助保护弱或敏感的资源
缺点
• 输出摆幅受供电轨限制
• 需要电力(不同于无源电路)
• 带宽限制降低高频性能
• 在布局不良或电容负载不良时可能振荡
• 增加运算放大器噪声和偏移误差
• 斜转速率限制可能会扭曲快速信号
• 输入共模极限在轨道附近重要
• 单电源设计可能需要对地下信号进行偏置
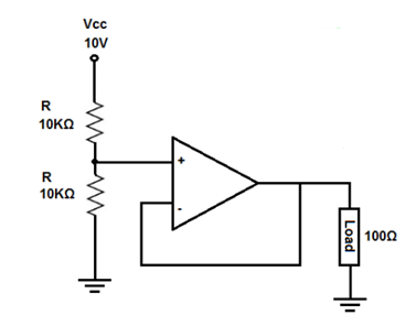
使用带电压分压器的跟随器

分压器会产生降低电压,但当负载连接时其输出可能会下降。
对于两个电阻:
Vout=Vin×[R2/(R1+R2)]
示例:
如果R1 = R2 = 10 kΩ,Vin = 10 V:
Vout=10×[10/(10+10)]=5V
为什么负载时输出会下降
分压器并不像理想的电压源。它类似于具有串联输出电阻的电压源,大致如下:
R1≈ 溃败 ||R2
当负载连接时,分压器和负载形成新的电阻网络,输出电压下降。
电压随行器是怎么解决的?
电压跟随器缓冲分压器输出:
• 分压器设置电压
• 跟随器将该电压传递到负载时不改变分压器比例
排查常见电压跟随器问题。
| 常见问题 | 症状 | 修复 |
|---|---|---|
| 振荡 | 输出不稳定,振铃,高频噪声 | 输出端增加10–100个Ω串联电阻;改善接地和布局;减少布线和电容负载;使用单位增益稳定运算放大器 |
| 直流偏移 | Vout与Vin不匹配(尤其是在接近0 V) | 使用低偏移或自动归零运放;检查高源阻抗下的偏置电流效应 |
| 输出削波 | 产出趋于平坦或停止增长 | 使用轨对轨输入/输出运放;提高供电电压(如允许);工作范围内的信号偏置移位 |
| 噪音问题 | 随机尖峰或不稳定读数 | 在电源针脚附近加装旁路电容;改善接地/屏蔽;选择低噪声运放 |
| 高频性能差 | 高频下的失真或幅度减小 | 使用更高带宽的运放;改进PCB布局以减少寄生效应 |
电压跟随器与电压分压器比较

| 特色 | 电压跟随器(缓冲器) | 电压分压器 |
|---|---|---|
| 类型 | 有源电路(运放/集成电路) | 无源电路(电阻器) |
| 主要目的 | 复制输入电压(Vout ≈ Vin) | 降低输入电压 |
| 输出行为 | 负载下稳定 | 负载下很容易掉落 |
| 输出阻抗 | 非常低 | 更高 |
| 负载驱动 | 太好了 | 有限 |
| 需要电源 | 是的 | 不 |
| 最佳使用场景 | 稳定缓冲输出 | 简单电压降低 |
电压跟随器与共射极放大器的区别

| 特色 | 电压跟随器(缓冲器) | 共射极放大器 |
|---|---|---|
| 主要目的 | 缓冲/隔离 | 电压放大 |
| 电压增益 | ≈ 1 | 高(依赖设计) |
| 信号反转 | 不 | 是的(180°) |
| 输出阻抗 | 低 | 中高度 |
| 输入阻抗 | 高 | 中等 |
| 最佳使用场景 | 保护源头并驱动负载 | 放大微弱信号 |
识别电压跟随器
主要迹象:
• 输出直接连接到反相(–)输入端
• 输入连接到非反相(+)输入
• 无增益设置电阻
• 输出电压≈输入电压
• 输入与输出之间无相位反转
在示波器上,输入和输出波形应该看起来几乎相同。
构建电压跟随电路
步骤1:准备零件
你需要:
• 运算放大器(例如:MCP6001、TLV9001、OPA344或LM358)
• 匹配电源(单电源或双电源)
• 面包板和跳线
• 旁路电容(推荐0.1 μF + 1–10 μF)
• 万用表(如有示波器则含示波器)
步骤2:接线电路
• 将Vin连接到(+)输入
• 直接将Vout连接到(–)输入端
• 正确连接供电针脚
• 旁路电容靠近运算放大器电源针脚
第三步:测试
• 量度Vin
• 测量Vout
• 确认Vout跟随Vin,没有削波或失真
如果输出信号有信号或不匹配,检查供电范围、共模限制和加载条件。
何时不应使用电压跟随器
电压随从器在以下情况下并非最佳选择:
• 你需要电压增益(放大)
• 输入信号超出运放输入范围
• 输出必须驱动高电流负载(使用驱动单元或功率级)
• 信号靠近供电轨,运放非轨对轨
• 负载高度电容性强,无法进行稳定性修复
结论
电压跟随器可能不会提高电压,但它极大地提高了信号的可靠性和电路性能。它具有单位增益、强隔离和低输出阻抗,能够保护弱源并驱动负载而不干扰原始信号。当设计配合合适的运放、适当的旁路和稳定性注意后,它成为许多模拟设计中的基本支持。
常见问题解答 [常见问题解答]
我可以用电压跟随器作为电流放大器吗?
是的,它相比源头增加了可用输出电流,但它不是真正的功率放大器。输出电流仍受运放设计限制,因此无法直接驱动电机或扬声器等重负载。
为什么我的电压跟随器输出处于电源中间且没有输入?
这通常发生在输入处于浮动状态(不与真实电压绑定)时。运算放大器输入会接收噪声和偏置电流,导致输出漂移。通过添加下拉或上拉电阻来定义输入电平来解决这个问题。
电压跟随输入下拉时,我应该用什么电阻值?
常见的范围为100 kΩ到1 MΩ。如果噪声有问题,使用较低的数值(比如100 kΩ),如果想在非常敏感的光源上降低负载,则使用较高的数值(比如1 MΩ)。
我可以把多个电压跟随器连接到同一个输入信号吗?
是的。由于电压跟随器的输入阻抗非常高,你可以将一个信号缓冲成多个分支。当一个传感器电压需要在不交互或负载的情况下供电多个电路时,这非常有用。
电压跟随器能配合PWM信号还是数字信号?
这要看情况。有些运算放大器速度过慢,导致边缘变圆、延迟或失真。对于快速PWM或逻辑信号,可以使用高速运放或专门设计用于数字波形的缓冲/逻辑驱动器。